New distributions to complement GAMLSS regression models
Universidad de Antioquia-Colombia , Universidad Nacional de Colombia-Colombia
September 18, 2024

How these packages fit into R and the statistical literature?
The distribution \(D\) can be: Normal, Binomial, Negative Binomial, Poisson, Gamma and Inverse gaussian.
The distribution \(D\) can be: Normal, Binomial, Negative Binomial, Poisson, Gamma and Inverse gaussian, Weibull, beta, ZIP, β¦.
More details about gamlss in https://www.gamlss.com.

Thirty distributions were implemented in the RelDists package. Some of these distributions are:
AddW.BGE.CS2e.EEG.FWE.The complete list can be found at this link.
Each distribution has the following functions:
XXX: It refers to the short name of the distribution.
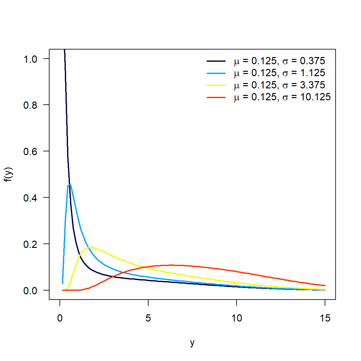
This distribution was proposed by Bebbington (2007) and its density function is given by the following expression:
\[ f(y; \mu, \sigma) = \left( \mu+ \frac{\sigma}{y^2} \right) e^{\mu y - \sigma / y} \exp \left( -e^{\mu y - \sigma / y} \right), \]
with \(\mu > 0\), \(\sigma > 0\), \(y>0\).
The hazard function of the FWE distribution has great flexibility and it is given by:
\[h(y) = \left( \mu+ \frac\sigma{y^2} \right) e^{\mu y - \sigma / y}.\]
n <- 100
mu <- 0.75
sigma <- 1.3
library(RelDists)
set.seed(123)
y <- rFWE(n=n, mu, sigma)
library(gamlss)
mod <- gamlss(y~1, sigma.fo=~1, family="FWE", control=gamlss.control(trace=FALSE))
exp(coef(mod, what="mu"))(Intercept)
0.7776793
(Intercept)
1.331533
The estimates are close to the real values π.
n <- 200
library(RelDists)
set.seed(123)
{
x1 <- runif(n)
x2 <- runif(n)
mu <- exp(1.21 - 3 * x1)
sigma <- exp(1.26 - 2 * x2)
y <- rFWE(n=n, mu, sigma)
}
library(gamlss)
mod <- gamlss(y~x1, sigma.fo=~x2, family=FWE, control=gamlss.control(trace=FALSE))
coef(mod, what="mu")(Intercept) x1
1.131260 -2.831916
(Intercept) x2
1.305884 -2.063528
Nine distributions were implemented in the DiscreteDists package. Some of these distributions are:
DBH.DGEII.DIKUM.DLD.DGEII.The complete list can be found at this link.
Each distribution has the following functions:
XXX: It refers to the short name of the distribution.
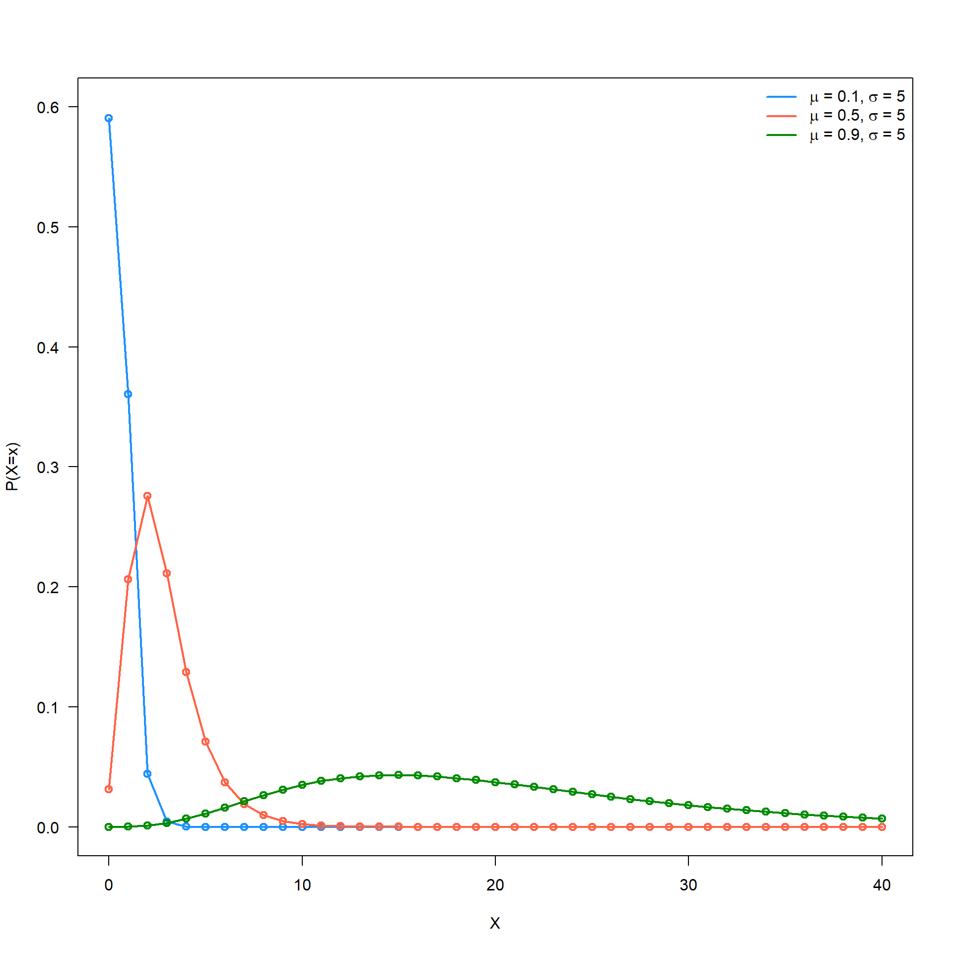
The Discrete Generalized Exponential Distribution (DGEII) distribution with parameters \(\mu\) and \(\sigma\) has a support \(0, 1, 2, ...\) and mass function given by
\[ π(π₯|π,π)=(1βππ₯+1)πβ(1βππ₯)π, \]
with \(0<\mu<1\) and \(\sigma>0\). If \(\sigma=1\), the DGEII distribution reduces to the geometric distribution with success probability \(1β\mu\).
n <- 100
mu <- 0.75
sigma <- 0.5
library(DiscreteDists)
set.seed(123)
y <- rDGEII(n = n, mu, sigma)
library(gamlss)
mod <- gamlss(y~1, family=DGEII, control=gamlss.control(n.cyc=500, trace=FALSE))
inv_logit <- function(x) 1/(1 + exp(-x))
inv_logit(coef(mod, what="mu"))(Intercept)
0.7472655
(Intercept)
0.4681355
One distribution was implemented in the RealDists package:
GEG.The package can be found at this link.
The distribution has the following functions:
XXX: It refers to the short name of the distribution.
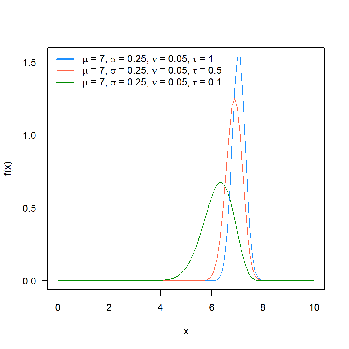
The Generalised exponential-Gaussian with parameters \(\mu, \sigma, \nu\) and \(\tau\) has density given by
\[ π(π₯|π,π,π,π)=\frac{π}{π}\exp(π€)Ξ¦\left(π§β\frac{π}{π}\right)\left[Ξ¦(π§)β\exp(π€)Ξ¦\left(π§β\frac{π}{π}\right)\right]^{πβ1}, \]
for \(ββ<π₯<β\). With \(π€=\frac{πβπ₯}{π}+\frac{\sigma^2}{2\nu^2}\) and \(π§=\frac{π₯βπ}{π}\) and \(Ξ¦\) is the cumulative function for the standard normal distribution.
n <- 500
mu <- -5 ; sigma <- 4 ; nu <- 2.5 ; tau <- 1
library(RealDists)
set.seed(123)
y <- rGEG(n=n, mu, sigma, nu, tau)
library(gamlss)
mod <- gamlss(y ~ 1, family=GEG, control=gamlss.control(n.cyc=1000, trace=FALSE))
coef(mod, what="mu")(Intercept)
-5.918508
(Intercept)
3.725721
(Intercept)
2.978824
(Intercept)
1.116511
These new R packages allow:
Use the functions dXXX(), pXXX(), qXXX(), and rXXX().
Estimate distribution parameters and regression model parameters can be estimated.
Integrate the new distributions into their statistical analyses.
If you want to be part of the team that develops these packages, please write to us at: fhernanb@unal.edu.co and olga.usuga@udea.edu.co.




COBIPE - 1ΒΊ ColΓ³quio Binacional Brasil-ColΓ΄mbia de Probabilidade e EstatΓstica